服务热线咨询: 025-84761050 025-84687245
您的位置:领航招聘网 - 人才驿站 - 人才资讯
新职业 | 电子竞技运营师你听说过吗?了解一下
来自:转载  发布时间 :2022-08-31

新职业 | 电子竞技运营师你听说过吗?了解一下

图片


image.png

image.png

图片

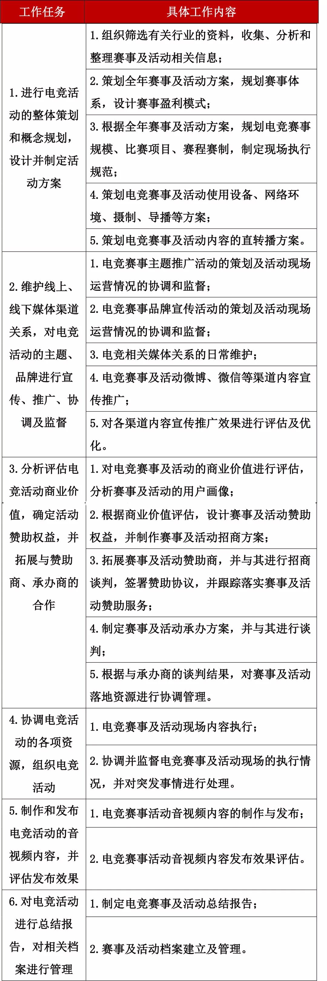
工作内容如下:


图片


image.png

据不完全统计,电子竞技运营师从业人员遍布全国各地,北京、上海、江苏、西安、广州、成都、重庆等地为从业人员高密度聚集区。


年龄分布


图片


image.png

学历分布



图片


image.png

从业年限



图片


image.png

所在企业规模



图片


image.pngimage.png

薪资水平分布


图片

image.png

image.png

image.png

图片


image.png

image.png

image.png

image.png

岳小波


80后年轻电子竞技运营师

图片

image.png

于宗民


电子竞技运营师6年从业经验

图片

image.png


章来源:人力资源和社会保障部

声明:本文已注明转载出处,如有侵权请联系我们删除!

分享到: